各县区人民政府,市政府各部门: 为认真贯彻落实《山东省人民政府关于印发山东省“十三五”促进就业规划的通知》(鲁政发〔2017〕26号)精神,进一步稳定和扩大就业,激发就业创业活力,现就做好促进就业规划实施工作提出如下意见。 一、总体要求 深入学习贯彻党的十九大精神,以习近平新时代中国特色社会主义思想为引领,全面落实《山东省“十三五”促进就业规划》(鲁政发〔2017〕26号,以下简称《规划》),通过实施更加积极的就业政策,进一步拓展就业发展空间,努力在我市营造宽松舒适的就业环境,为“打造四个中心、建设现代泉城”作出更大贡献。“十三五”期间,确保实现我市城镇新增就业岗位不少于50万个,新增农业富余劳动力转移就业20万人,吸纳高校毕业生不少于50万人,应届高校毕业生总体就业率稳定在87%以上,城镇登记失业率控制在4%以内的目标。 
二、促进经济增长与扩大就业联动 (一)大力发展新兴产业新兴业态,努力扩大就业容量。推进经济结构战略调整和产业转型升级,通过发展新技术、新产业、新业态、新模式,实现产业智慧化、智慧产业化、跨界融合化、品牌高端化,加快形成多支柱的新兴产业体系,在新旧动能接续转换中促进就业。完善促进非公有制经济发展政策体系,创造良好营商环境,加大微经济主体培育力度,进一步发挥非公有制经济吸纳就业的主渠道作用。 (二)优化提升传统服务业,做大做强现代服务业。积极发展家庭服务业,加快推进建设一批家庭服务业职业培训基地。深入实施“互联网+”行动计划,推动互联网与服务业各领域深度融合。推动共享经济率先在交通、住宿、餐饮、金融、教育培训、技术服务等领域取得突破,支持发展新型就业模式。大力发展旅游、教育、健康、养老、体育、家庭服务等生活性服务业,鼓励发展专业化的生产性服务业,努力创造更多就业机会。 (三)支持劳动密集型产业和小微企业发展,扩大就业规模。加快发展轻工业等劳动密集型制造业,稳定和扩大第二产业从业人员规模。鼓励发展家庭手工业,创造更多居家灵活就业机会。扩大市场准入范围,落实降税减负等扶持政策,促进小微企业集约集聚发展,带动更多就业。 (四)加快发展现代农业,促进高水平多样化就业。大力推进农业供给侧结构性改革,紧紧围绕市场需求变化,延伸农业、林业产业链和价值链。发展规模高效养殖业,做大做强优势特色产业。积极发展适度规模经营,着力构建现代农业和林业产业体系、生产体系、经营体系,着力推进种养加一体、一二三产业融合发展,大力培育专业大户、家庭农场、农民合作社、农业企业等新型农业经营主体和服务主体。加快发展农业生产性服务业、农产品深加工和储运,推进“生产+加工+科技”的现代农业产业园建设。实施“互联网+现代农业”行动和农产品电子商务示范行动,大力发展农村电商、休闲农业、创意农业、森林旅游、森林康养、乡村旅游、旅游特色小镇等新业态,扩大职业农民就业规模。 (五)实施积极就业政策,增强产业吸纳就业能力。推进市及以下财政事权与支出责任划分改革,合理安排就业补助资金、创业带动就业扶持资金,提高资金使用效益,保障就业创业政策落实。继续实施支持就业创业的税收优惠政策,促进符合条件的重点群体就业创业。合理降低实体经济企业融资、人工、能源、物流等成本,落实减轻企业税费负担各项措施,加快转型升级步伐,增强经济持续稳定增长动力,扩大用工需求。 三、优化创业带动就业环境 (六)构建良好的创业生态。以“放管服”改革为抓手,深化行政审批制度、收费管理制度、商事制度等改革,减少审批环节,落实注册资本登记制度,推进工商注册便利化。创新监管方式,实行统一的市场监管,降低市场准入门槛和制度性交易成本,破除制约劳动者创业的体制机制障碍。建立涉企收费目录清单管理制度,全面清理规范强制垄断性经营服务收费,落实完善创业负担举报反馈机制。深入推进创业型城市(县、区)和创业型街道(镇)创建活动,举办创业峰会,广泛开展创业大赛、公共创业服务系列活动。充分发挥行业协会和社会组织在创业创新方面的优势和作用,积极调动社会资源支持创业创新,鼓励行业协会和社会组织举办各类大学生创业大赛、创业论坛、创业研讨会等。实施创业培训计划,支持创业大学建设,举办创业训练营,培育创业意识,提高劳动者创业能力。加大对初创企业政策扶持,做好初创企业经营者素质提升培训项目,帮助解决创业过程中遇到的困难和问题,提高创业成功率。建立健全创业辅导制度,构建创业创新人才导师库和志愿服务队伍。完善创业担保贷款政策,合理调整担保基金规模,加大贷款贴息支持。鼓励金融机构和担保机构依托信用信息,科学评估借款人还款能力,优化贷款审批流程,提供更加优质便捷的贷款服务。引导社会资金支持大众创业以及风险投资、创业投资、天使投资发展,进一步降低商业保险资金进入创业投资门槛,拓展创业投融资渠道。推动科研院所、重点实验室、工程技术研究中心、专业测试机构等平台资源向社会开放。宣传创业典型,弘扬创业精神,培育创业文化,建立鼓励创业和宽容失败的保障机制,加强对创业者再创业的指导和援助。
 (七)激发各类人员创业活力。鼓励高层次人才创业。加快落实高校等专业技术人员离岗创业政策,完善科研人员双向流动机制和创业股权激励政策,鼓励科技、教育、文化等专业人才成为创业的引领者。探索符合科技创新企业发展需求的金融服务模式,促进更多科技人才创业。深入实施高校毕业生就业创业促进计划,积极推动大中专院校完善有利于创业创新的学分积累和转换制度,实施调整学业进程、保留学籍休学创业的弹性学制,促进大中专学生自主创业。支持高校建设大学生众创空间、创业咖啡、创业孵化基地等创业实践平台。鼓励台湾青年来我市创业。组织实施留学人员来济创业启动支持计划,加大留学人员在我市创业创新扶持力度。优化外籍人才管理服务,健全特别通道服务机制,为外籍人才及其配偶、未成年子女落实待遇等提供一站式高效便捷服务,吸引更多高端急需紧缺人才来我市创业。支持农民工等人员返乡创业,加快发展农村电商带动返乡创业,结合新型城镇化建设开展支持农民工等人员返乡创业试点。引导城镇失业人员等其他各类人员以创业促就业,有效整合各部门、各领域创业创新政策资源和资金,统筹做好各项创业工作。
(八)搭建多元化创业载体。发挥行业领军企业、创业投资机构、社会组织等主力军作用,整合、提升、完善一批公共创业孵化基地,依托各类创业创新资源集聚区域,以高新技术开发区、高校、大中型企业为重点,建设高水平的创业创新示范基地。积极申报争取国家和省级创业孵化示范基地及小微企业创业创新示范基地。鼓励通过盘活老旧商业设施、仓储设施、闲置厂房楼宇、过剩商业地产等方式,建设创业孵化基地,为创业者提供低成本创业场所。支持各类创业园区(孵化基地)等与互联网融合创新,建设一批产学研用紧密结合的众创空间,打造一批市级“双创”示范基地。推广新型创业孵化模式,提供创业项目开发、开业指导、融资、财务咨询、跟踪扶持等全链条服务。支持大企业创业,探索建立有利于大型企业在人力资源管理方面进行创客化、平台化改造的政策体系,鼓励企业由传统的管控型组织向新型创业平台转型,带动企业内部员工和社会创业者共同创业。推动乡村旅游创客示范基地建设。 
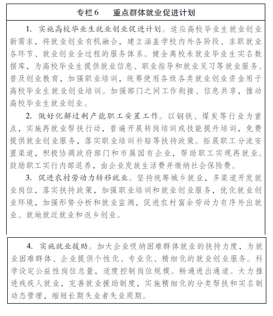
(九)多措并举做好高校毕业生就业工作。支持吸纳就业能力强、就业质量高的行业加快发展,开发更多适合高校毕业生的高质量就业岗位。鼓励和引导高校毕业生到镇基层、中小微企业就业。统筹实施大学生村官、“三支一扶”计划等服务基层项目。推进政府购买基层公共管理和社会服务开发就业岗位,按规定落实高校毕业生学费补偿等政策。围绕打赢脱贫攻坚战和推进农业现代化工作部署,引导高校毕业生投身扶贫开发和农业现代化建设。健全高校毕业生到基层工作的激励政策和服务保障机制,提升基层就业待遇。鼓励高校毕业生应征入伍,落实高校毕业生服义务兵役国家资助政策。实施高校毕业生就业创业促进计划,开展能力提升、创业引领、校园精准服务、就业帮扶、权益保护五项行动。鼓励机关事业单位、社会组织、大中型企业提供高质量的见习岗位,落实见习补贴政策。每年开发不少于500个就业见习岗位,吸纳毕业1年内未就业高校毕业生参加就业实践。每年认定一定数量市级就业见习示范基地。加大对困难高校毕业生就业帮扶和服务力度,力争使每一名有就业意愿的学生毕业半年内都能实现就业或参加到就业准备活动中。建立健全高校毕业生求职意愿信息数据库、离校未就业高校毕业生实名制数据库,加强就业市场供需衔接和精准帮扶,对就业困难和长期失业的毕业生提供“一对一”援助服务。 (十)做好化解过剩产能企业职工安置工作。坚持企业主体、依法依规、维护职工权益与支持企业发展并重的原则,发挥职工代表大会、厂务公开等民主管理制度作用,严格审核企业职工分流安置方案。分类施策,精准发力,努力拓宽职工分流安置渠道,实施推进“六个一批”(内部退养一批,企业转岗留用一批,国有企业吸纳一批,鼓励创业分流一批,组织市场化招聘一批,政府购买服务安置一批)。落实稳岗补贴等扶持政策,加大就业创业政策扶持力度。 (十一)促进农村劳动力就地就近就业。健全城乡劳动者平等就业制度,深化户籍制度改革,大力发展特色县域经济,引导农村劳动力外出就业、就地就近就业。对人力资源服务机构、劳务经纪人等市场主体开展有组织劳务输出的,落实就业创业服务补贴。实施就业精准扶贫,准确掌握建档立卡贫困人口和非建档立卡的农村低保对象、贫困残疾人中有就业意愿和劳动能力的未就业人员以及已就业人员基本情况,因人因需提供技能培训和就业服务。坚持“产业化带动、标准化建设、规范化管理、高效化利用”,提升“扶贫车间”建设管理水平。引导金融机构创新金融服务体制机制,积极开展小额扶贫信贷、创业扶贫担保贷款、助学贷款、易地扶贫搬迁贷款等业务,促进改善贫困地区生产生活环境,支持贫困人口通过发展生产实现就业创业。大力开发公益扶贫岗位,优先安置贫困人口就业。 (十二)完善就业援助长效机制。健全就业援助制度,全面落实各项扶持政策。鼓励企业吸纳困难人员就业,为就业困难群体、企业提供个性化、专业化、精细化的就业创业服务。合理确定就业困难人员范围,对就业困难人员开展实名制动态管理,强化分类帮扶,做到“零就业”家庭“出现一户、援助一户、消除一户、稳定一户”,确保“零就业”家庭动态清零。科学设定公益性岗位总量,适度控制岗位规模。畅通进出通道,通过公益性岗位托底,帮扶一批确实难以就业的大龄失业人员、零就业家庭人员、具有一定劳动能力的建档立卡贫困人员。加强社会救助与就业联动,并通过“低保渐退”等措施,增强其就业意愿和就业稳定性。 (十三)统筹做好其他群体就业工作。做好军队转业干部和退役士兵接收安置工作。高度重视青年群体就业工作,采取有针对性措施帮助其就业创业。大力推进残疾人就业。促进少数民族群众就业。做好妇女就业工作。统筹做好退役运动员、戒毒康复人员、刑满释放人员等群体就业,消除针对特定群体的就业歧视,营造公平就业环境。

五、提升人力资源市场供求匹配能力 (十四)健全人力资源市场体系。推动建设统一规范的人力资源市场,打破城乡、地区、行业分割和身份、性别歧视,维护劳动者平等就业权利。健全人力资源市场法规体系,尊重劳动者和用人单位市场主体地位,依法保障其合法权益。增强劳动力市场灵活性,促进劳动力在地区、行业、企业之间自由流动。依法规范实施人力资源市场行政许可,进一步简化优化审批流程,提高服务的便捷性和可及性。推进人力资源市场信用体系和标准体系建设,提高人力资源市场管理信息化水平。加强人力资源市场事中事后监管,实施随机抽查监管,建立年度报告公示制度,运用网络技术实施机构监管。强化日常监督检查,开展清理整顿人力资源市场秩序专项行动,依法严厉查处相关违法违规行为。规范国有企业招聘。支持建设专业市场,治理“马路”招聘。充分发挥各类人力资源服务机构、行业协会和社会力量的监督作用,积极推进社会协同共治。 (十五)加快人力资源服务业发展。制定进一步促进人力资源服务业发展的政策措施,设立人力资源服务业发展专项资金500万元。鼓励知名人力资源服务企业来我市发展。促进人力资源服务机构集聚和规模发展,依托重大项目和龙头企业,培育创新发展、符合市场需求的人力资源服务产业园,并充分发挥其集聚发展和辐射带动作用。加大高端猎头和国际知名人才寻访机构引进培育力度。对新评定为“全省人力资源诚信服务示范机构”、“年度全省人力资源服务业十大品牌”、“全省人力资源服务业十强机构”、“省级优质猎头服务机构”、“人力资源服务新获驰名商标”的人力资源服务机构,按照省财政奖补资金1∶1的比例予以配套扶持。加强人力资源服务机构高级管理人员研修培养,实施人力资源服务业领军人才培养计划,打造一支素质优良、结构合理的人力资源服务业高端人才队伍。 (十六)加大人力资源市场监管力度。依法规范实施人力资源市场行政许可,加强人力资源市场事中事后监管,创新人力资源市场监管方式,深入推进“双随机、一公开”制度,建立人力资源服务机构年度报告公示制度,探索运用新兴信息技术提升监管效能。建立人力资源市场信息共享和综合执法制度。开展人力资源市场秩序清理整顿专项行动,依法严厉查处相关违法违规行为。充分发挥各类人力资源服务机构、行业协会和社会力量的监督作用,积极推进社会协同共治。 
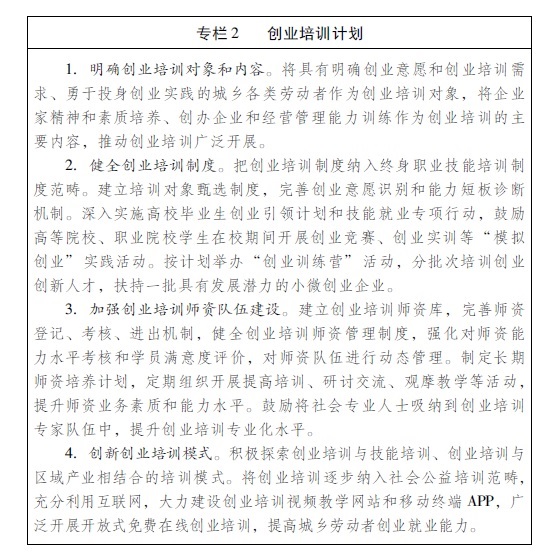
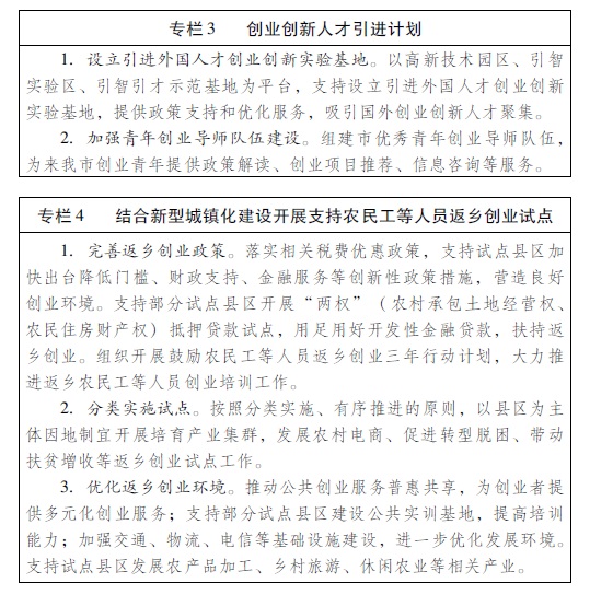
六、提升劳动者素质 (十七)加强职业技能培训。推行终身职业技能培训制度,构建覆盖城乡全体劳动者、贯穿劳动者学习工作终身、适应劳动者和市场需求的职业培训制度,完善市场配置资源、劳动者自主选择、政府购买服务和依法监管的职业培训工作机制,全方位提升人力资本质量和劳动者就业创业能力。根据国家部署,进一步改革完善职业资格制度,规范职业资格管理,畅通劳动者职业技能发展通道。健全劳动者技能提升激励机制。加强培训管理,建立统一的实名制信息管理平台和培训机构准入与退出机制,对培训全过程实行动态管理,逐步统一同一地区、同一专业培训质量标准和补贴标准。开展多种形式的就业技能培训、岗位技能提升培训、紧缺职业培训和创业培训。深入实施贫困家庭子女、未升学初高中毕业生、农民工、失业人员和转岗职工、退役军人和残疾人免费接受职业培训行动。大力推行企业新型学徒制、国家基本职业培训包、校企合作、“互联网+职业培训”等培训模式。探索采取整建制购买培训项目、直补培训机构等方式,着力提高培训效果。发挥企业在职业培训中的主体作用,确保企业职工教育经费足额提取并合理使用。鼓励引导行业组织、社会组织开展职业培训。加强公共实训基地建设。 (十八)培养良好职业素养。引导就业理念转变。开设职业发展与就业指导课程,增强毕业生特别是高校毕业生自我评估能力、职业开发能力及择业能力,引导毕业生理性就业。加强就业指导教师培训和实践锻炼,进一步提高就业指导效果。推进职业道德建设,将职业道德教育贯穿于教育培训全过程,引导企业加强职业文化建设,培育工匠精神。将培育工匠精神融入到教育培训、企业文化建设等各领域各环节。完善激励机制,树立先进典型,营造尊重劳动、尊重工匠的良好社会氛围,提高劳动者培育工匠精神的自觉性和自主性。 七、构建更加有力的保障支持体系 (十九)强化政策协同。加强就业政策与财税、货币、产业、投资、贸易等经济政策以及人才、教育、社保等社会政策统筹,形成有利于促进就业的宏观政策体系。实施促进就业创业的财政政策,合理加大就业资金筹集力度,提高财政扶持资金使用效益,保障就业管理和服务高效运转。完善失业保险预防失业相关政策,推进扩大失业保险基金支出范围试点。落实支持就业创业的税收优惠和补贴政策。完善适应新就业形态特点的用工和社保制度,依法规范用工行为。 (二十)健全收入分配激励机制。完善要素分配体制机制,促进收入分配合理、有序。实施差别化收入分配激励改革,提升技能人才、新型职业农民、小微创业者、企业经营管理人员、有劳动能力的困难群体等群体收入水平。建立符合高校、科研院所和医疗行业特点的薪酬制度,探索完善分类管理和适度放权相结合的事业单位绩效工资制度。按照国家统一部署完善基层薪酬制度,引导人才流向基层、扎根基层。完善最低工资标准增长机制,建立最低工资评估机制,健全与经济发展相适应的最低工资标准调整机制。 (二十一)健全劳动关系协调机制。全面推行劳动合同制度,规范全市企业用工行为。进一步完善劳动用工网上备案制度,大力推广建筑领域农民工简易劳动合同示范文本,切实提高企业特别是小微企业和农民工劳动合同签订率。严格实施劳务派遣行政许可,进一步加强与劳动监察和社保经办机构等部门的业务联动,加强劳务派遣企业日常监管,维护劳务派遣职工合法劳动权益。积极开展和谐劳动关系创建活动,完善劳动关系和谐园区创建标准,争创劳动关系和谐示范园区。健全协调劳动关系三方机制,推动三方机制向镇(街道)和工业园区延伸。 (二十二)完善劳动人事争议处理机制。深入贯彻《山东省劳动人事争议调解仲裁条例》,更好地发挥法律法规对调解仲裁工作的规范、引领、保障和促进作用,推进劳动人事争议调解仲裁工作规范化、标准化、专业化和信息化。建立健全重大集体劳动人事争议应急调处机制和仲裁特别程序。完善劳动人事争议调解制度,健全人民调解、行政调解、仲裁调解、司法调解联动工作体系。创新仲裁办案方式,优化仲裁办案程序,建立健全案件分类处理制度,依法加大终局裁决、先行裁决、先予执行裁决力度。推动调解仲裁法律援助工作机制建设,建立健全劳动人事争议调解仲裁与诉讼衔接机制。 (二十三)加强劳动保障监察执法。强化劳动保障监察执法能力建设,健全劳动保障监察工作体系,加强队伍建设和执法保障。发挥劳动保障监察“网格化、网络化”作用,建立劳动保障监察举报投诉联动处理机制。充分利用市政务云等资源优势,建立“信息集成、数据共享”的劳动保障监察大数据交换平台,推进工作效率提升。完善劳动保障监察执法程序,全面落实执法责任制,健全劳动保障监察执法长效机制。完善监察执法与刑事司法衔接机制,依法严厉打击拒不支付劳动报酬等违法犯罪行为。实施治理拖欠农民工工资行动计划。建立劳动保障守信激励和失信惩戒机制,完善企业劳动保障诚信等级评价和重大违法行为社会公布制度,健全用人单位劳动保障守法诚信档案。 
八、加强组织领导 (二十四)强化目标责任。围绕推动《规划》和本意见实施,加大检查、评估和考核力度,采取督促指导、跟踪检查、反馈通报等措施,及时研究解决就业工作中遇到的新情况、新问题,保障各项任务落实到位。要落实资金投入,在预算中合理安排就业相关资金,规范就业专项资金管理,强化资金预算执行和监督。 (二十五)加强统筹协调。各级要高度重视扩大和稳定就业工作,健全组织领导机制,强化政府促进就业职责,并结合自身实际,及时制定实施方案和工作措施。要大力宣传就业创业工作和《规划》实施的重要意义、主要内容和政策措施,提高市民知晓率,争取社会各方理解和支持。要加强部门间协调配合,有效发挥工会、共青团、妇联、残联等社会团体作用,广泛动员社会各方力量支持就业工作,切实形成促进就业创业的强大合力,保持就业形势稳定。 济南市人民政府 2017年12月30日
|